Was als persönliche Modi-Sammlung in Roo Code begann, entwickelte sich durch intensive Entwicklungsarbeit zu einem der ausgeklügeltsten AI-Entwicklungssysteme, die ich je gebaut habe: Ein komplettes Agile Software Development Team mit 15 spezialisierten Modi.
Aber hier liegt die zentrale Herausforderung: 15 Modi ohne Koordination bedeuten Chaos statt Produktivität. Was nützt eine Sammlung brillanter Spezialisten, wenn sie aneinander vorbeiarbeiten? Die Lösung entstand durch 118 Commits in nur 3 aktiven Entwicklungstagen — ein ausgeklügeltes System aus Handovers, Quality Gates und intelligenter Orchestrierung.
Das Problem der Modi-Anarchie
Stell dir vor, du hast ein Team aus 15 hochspezialisierten Entwicklern: einen Technical Architect, der geniale Systemdesigns entwirft, aber keinen Code schreibt. Einen Backend Developer, der performante APIs baut, aber UI-Design für Teufelswerk hält. Einen QA Engineer, der jeden Bug findet, aber lieber stirbt, als selbst einen zu fixen. Einen Security Engineer, der alles für unsicher hält, was nicht dreimal verschlüsselt ist.
Ohne Koordination ist das kein Dream Team — das ist ein Albtraum.
In traditionellen Entwicklungsumgebungen lösen wir das durch Scrum Master, Product Owner und klare Prozesse. Aber was passiert, wenn deine "Teammitglieder" KI-Modi sind, die in Millisekunden zwischen verschiedenen Expertisen wechseln können? Genau da habe ich angesetzt.
Das Team-Konzept: Mehr als die Summe seiner Modi
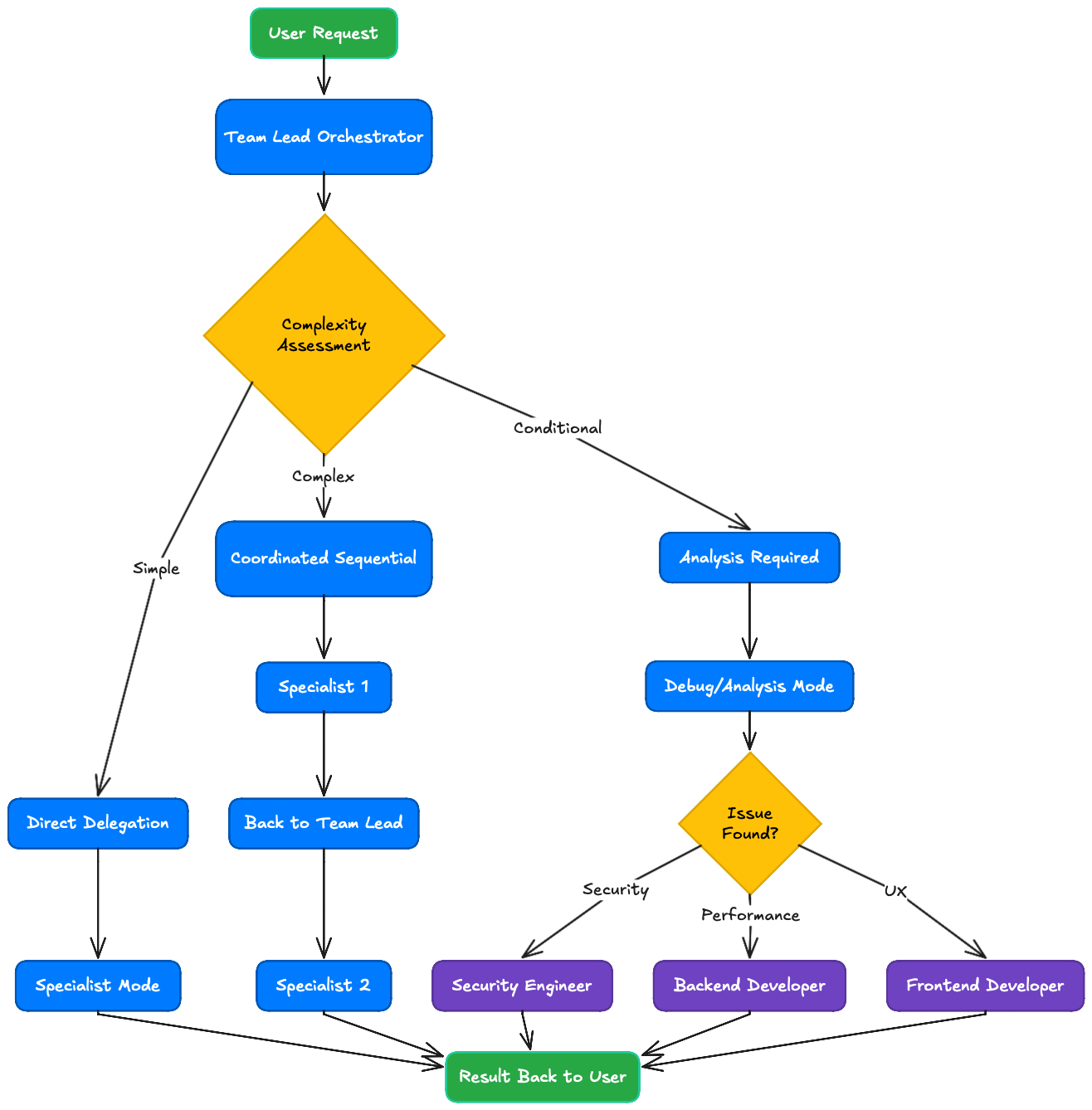
Die Team-Struktur: Standard Team vs. Specialization Roles
Die 15 Modi organisieren sich in einer durchdachten Struktur, die jedem agilen Coach das Herz höher schlagen lässt:
Standard Team deckt 90% aller Entwicklungsszenarien ab — von der initialen Architektur über die Implementierung bis hin zu Testing und Dokumentation. Diese acht Modi arbeiten wie ein eingespieltes Scrum Team zusammen.
Specialization Roles kommen ins Spiel, wenn spezielle Expertise gefragt ist. Brauchst du eine komplexe CI/CD-Pipeline? Der DevOps Engineer übernimmt. Steht ein Penetration Test an? Der Security Engineer ist dein Mann. Willst du deine Git-Workflows optimieren? Der Git Specialist weiß Rat.
Das Geheimnis liegt im Handover-System
Hier wird es interessant: Jeder Modenwechsel ist nicht einfach ein technischer Vorgang, sondern ein strukturierter Handover nach agilen Prinzipien. Stell dir vor, du könntest in einem echten Team die Übergabe zwischen Entwicklern so präzise orchestrieren, dass null Informationen verloren gehen.
Das System macht genau das — aber digital und in Sekundenschnelle.
Die Anatomie perfekter Modi-Zusammenarbeit
Template-basierte Kontext-Übertragung
Jeder Handover folgt einem strukturierten Template, das drei kritische Fragen beantwortet:
- Was ist das Ziel? (Task & Expected Outcomes)
- Was sind die Constraints? (Files, Dependencies, Tool Restrictions)
- Woran erkenne ich Erfolg? (Success Criteria)
# Task
[Specific, actionable one-line description]
**Mode**: [Target mode name (slug)]
## Context
[Essential background - concise summary]
## Files (if any)
- [`path/to/file.ext`](path/to/file.ext) - Purpose and relevance
## Expected Outcomes
[Measurable deliverable]
## Success Criteria
[Binary pass/fail criteria]
## Constraints (if any)
[Critical limitations only]
Das ist keine bürokratische Spielerei. Das ist Effizienz in Reinform. Jeder nachfolgende Modus kann autonom arbeiten, ohne nachfragen zu müssen.
Die Drei Handover-Patterns
Sequential (Linear): Mode A → Mode B → Mode C
- Verwendung: Standard-Entwicklungsworkflows
- Beispiel: Architect → Code → Review
- Vorteil: Klare Abhängigkeiten, hohe Vorhersagbarkeit
Coordinated Sequential: Team Lead → Specialist → Team Lead → Next Specialist
- Verwendung: Komplexe Projekte mit kontinuierlicher Qualitätskontrolle
- Beispiel: Orchestrator → Backend Developer → Orchestrator → Security Engineer
- Vorteil: Übergeordnete Projektlogik bleibt erhalten
Conditional: Basiert auf Ergebnissen oder Analysen
- Verwendung: Entscheidungsbasierte Workflows mit Verzweigungslogik
- Beispiel: Debug findet Sicherheitslücke → automatisch Security Engineer
- Vorteil: Adaptive Response auf unerwartete Situationen

Das Geheimwissen: Quality Gates und Rule Hierarchy
Rule Hierarchy — Wenn Modi in Konflikt geraten
Hier wird das System richtig clever. Was passiert, wenn Modi-Grenzen mit Aufgaben-Continuity kollidieren? Wenn System Integrity gegen Effizienz steht?
Ich habe das durch eine explizite Rule Hierarchy gelöst:
Priority Levels (Highest to Lowest):
1. SYSTEM INTEGRITY - Core system functionality and safety
2. TASK CONTINUITY - Ensure task completion through proper escalation
3. MODE BOUNDARIES - Respect expertise areas and tool restrictions
4. QUALITY GATES - Maintain standards and validation requirements
5. EFFICIENCY - Optimize performance and resource usage
Conflict Resolution in der Praxis:
- Sicherheitsproblem vs. Feature-Deadline? → System Integrity gewinnt
- Komplexe Task vs. Modi-Grenzen? → Eskalation zum Team Lead
- Qualität vs. Geschwindigkeit? → Quality Gates haben Vorrang
Task Continuity Framework
Ein besonders robustes Element: Die Garantie der Aufgaben-Vollendung. Das System implementiert einen Task Continuity Framework, der sicherstellt, dass keine Aufgabe unvollständig bleibt — egal wie komplex sie wird.
Die Drei Eskalations-Stufen:
- Simple Tasks: Direkter Modus führt autonom aus
- Moderate Tasks:
update_todo_listTool für Tracking, mögliche Delegation - Complex Tasks: Zwingend Eskalation zum Team Lead für Orchestrierung
Critical System Failure Protocol:
task_abandonment_prevention:
rule: "Task abandonment due to complexity = critical system failure"
action: "Immediate escalation to Team Lead mode"
guarantee: "95%+ task completion rate mandatory"
Das ist wie ein Scrum Master, der physisch nicht zulässt, dass Stories unvollständig bleiben — mit System Integrity als höchster Priorität.
Die Implementierung umfasst:
- Streamlined Mode Drift Correction: Dreistufiger Validierungsprozess
- Similarity Score Calculation: Jaccard-Ähnlichkeit für intelligente Entscheidungen
- Decision Matrix: Automatisierte Entscheidungslogik mit Prioritätssystem
- Circuit Breaker: Schutz vor endlosen Korrekturschleifen
- Performance Metrics: Kontinuierliche Optimierung der Erkennungsgenauigkeit
Artefakte-Management: Wo das Wissen lebt
Das docs/.ai-artefacts/ System
Hier trennt sich die Spreu vom Weizen. Während andere AI-Systeme ihre Outputs in den digitalen Äther blasen, habe ich ein durchdachtes Artefakte-Management-System implementiert.
Alle generierten Artefakte landen zentral in docs/.ai-artefacts/ mit URL-sicheren Dateinamen:
docs/.ai-artefacts/
├── system-analysis-report-2024-01-15.md
├── checkout-architecture-decision.md
├── payment-security-review.md
├── api-integration-test-results.md
├── deployment-guide-stripe.md
└── user-onboarding-documentation.md
Jeder Modus trägt strukturiert bei:
- Technical Architect: System-Designs, Architektur-Analysen, technische Spezifikationen
- Code Reviewer: Code-Quality-Assessments, Refactoring-Empfehlungen mit Begründung
- QA Engineer: Test-Reports, Bug-Analysen, Quality-Metriken mit Handlungsempfehlungen
- Security Engineer: Security-Assessments, Vulnerability-Reports, Compliance-Checks
- Documentation Writer: User-Guides, API-Dokumentation, Onboarding-Material für Teams
Quality Standards — Die unerbittlichen Wächter
Das Team implementiert universelle Quality Gates, die für alle Modi gelten:
Code Quality Framework:
- Language-spezifische Standards (ESLint, Prettier, Black, etc.)
- SOLID Principles und Design Patterns
- Test Coverage und Edge Case Handling
- Security Standards (OWASP Top 10)
Documentation Standards:
- API Documentation mit Beispielen
- Architectural Decision Records (MADR Format)
- Inline-Kommentare für komplexe Logik
- User-facing Dokumentation
Testing Requirements:
- Unit Tests für kritische Funktionen
- Integration Tests für API Endpoints
- End-to-End Tests für User Journeys
- Property-Based Testing wo sinnvoll
Die Praxis: Ein Tag im Leben des Teams
Szenario: E-Commerce Checkout-Feature
User Request: "Implementiere ein sicheres Checkout-System mit Stripe-Integration"
Das Team in Aktion:
- Team Lead Orchestrator analysiert die Anfrage und identifiziert: Komplex, Multi-Modus-Task
- Technical Architect erstellt System-Design, definiert API-Contracts, dokumentiert Security-Requirements
- Backend Developer implementiert Payment-Logic, Stripe-Integration, Error-Handling
- Security Engineer reviewed Code, implementiert Input-Validation, analysiert OWASP-Compliance
- Frontend Developer baut Checkout-UI, integriert Payment-Form, implementiert Client-Side Validierung
- QA Engineer schreibt Tests, führt Edge-Case-Analysis durch, validiert User-Flows
- Code Reviewer führt finales Review durch, prüft Code-Quality, dokumentiert Findings
- Documentation Writer erstellt User-Guide, API-Dokumentation, Integration-Anleitung
Das Ergebnis: Ein produktionsreifes Feature mit vollständiger Dokumentation, umfassenden Tests und Security-Review — in einem Bruchteil der Zeit, die ein traditionelles Team benötigen würde.
Die Macht der Autonomie
Das Geheimnis liegt nicht in der Geschwindigkeit — es liegt in der Autonomie.
Jeder Modus kann völlig unabhängig arbeiten, weil der Kontext perfekt übertragen wird. Keine endlosen Meetings, keine Rückfragen, keine Missverständnisse. Nur präzise, zielgerichtete Arbeit.
Practical Tips: So nutzt du das Team optimal
1. Nutze die automatische Modi-Auswahl
Das System wählt automatisch den passenden Modus basierend auf deiner Aufgabe. Gib einfach deine Anfrage in die Roo Code Extension ein — das Team analysiert automatisch die Komplexität und wählt den optimalen Workflow-Ansatz.
2. Vertraue der automatischen Koordination
Die Modi koordinieren sich automatisch über strukturierte Handover-Prozesse. Du musst keine manuellen Übergaben verwalten — das System sorgt dafür, dass der Kontext vollständig und präzise zwischen den Modi übertragen wird.
3. Vertraue dem Quality-System
Lass die Quality Gates arbeiten. Wenn der Code Reviewer Verbesserungen vorschlägt oder der Security Engineer Concerns äußert — höre zu. Das System ist darauf trainiert, Production-Ready Code zu liefern.
4. Nutze das Artefakte-System
Alle generierten Artefakte in docs/.ai-artefacts/ sind wertvolle Ressourcen:
- Architecture Decision Records für Kontext
- Test Reports für Quality Assurance
- Security Assessments für Compliance
- Code Reviews für Learning
5. Experimentiere mit Workflow-Patterns
- Kleine Features: Sequential Pattern (Architect → Code → Review)
- Komplexe Features: Coordinated Sequential (Team Lead koordiniert)
- Bug-Fixing: Conditional Pattern (Debug analysiert → passender Specialist)
Die Zukunft: Wohin führt diese Entwicklung?
Vom Tool zum Teampartner
Was ich mit dem Team erlebe, ist mehr als ein technischer Fortschritt. Es ist ein Paradigmenwechsel von AI als Tool zu AI als Teampartner. Statt einen omnipotenten Bot zu haben, der alles kann (und dabei mittelmäßig ist), habe ich spezialisierte Experten, die exzellent in ihrem Bereich sind.
Die ökonomischen Implikationen
Wer dieses Prinzip beherrscht, erreicht nicht nur höhere Geschwindigkeit — sondern produziert bessere Software:
- Code mit eingebauter Quality Assurance: Automatische Reviews durch Code Reviewer und QA Engineer
- Dokumentation als Nebenprodukt der Entwicklung: Documentation Writer erstellt parallel zur Implementierung
- Security by Design statt nachträglicher Härtung: Security Engineer integriert sich früh in den Entwicklungsprozess
- Tests als integraler Bestandteil, nicht als Afterthought: QA Engineer definiert Teststrategien ab der Planungsphase
Das Ende der Vernachlässigung
Erinnerst du dich an Patrick Lencionis "5 Dysfunktionen eines Teams"? Fehlende Peer-Accountability, mangelnde Commitments, Harmoniesucht?
Das System löst diese Probleme systematisch:
- Peer-Accountability: Modi reviewen sich gegenseitig (Code Reviewer, QA Engineer)
- Commitment: Jeder Handover hat klare Success Criteria
- Konstruktive Konflikte: Security Engineer hinterfragt Backend Developer, Technical Architect challenged Frontend Decisions
- Vertrauen: Strukturierte Handovers eliminieren Missverständnisse
- Ergebnis-Focus: Quality Gates sorgen für messbare Outcomes
Mein Fazit
15 Modi allein sind nur Lärm. 15 Modi mit perfekter Koordination, strukturierten Handovers und Quality Gates sind eine Symphonie.
Was mich am meisten überrascht hat: Die Zukunft der AI-gestützten Entwicklung liegt nicht in größeren Modellen — sie liegt in besserer Orchestrierung. Die nächste Generation von Entwicklern wird nicht lernen müssen, wie man mit einem universellen AI-Tool arbeitet. Sie werden lernen müssen, wie man ein AI-Team führt, Workflows orchestriert und die Stärken spezialisierter Modi optimal nutzt.
Die Frage ist nicht mehr: "Kann AI programmieren?" Die Frage ist: "Kannst du ein AI-Team orchestrieren?"

