What started as a personal collection of modes in Roo Code evolved into one of the most sophisticated AI development systems I've ever built: a complete Agile Software Development Team with 15 specialized modes.
But here's the challenge: 15 modes without coordination means chaos, not productivity. What good is a collection of brilliant specialists if they work past each other? The solution emerged through 118 commits in just 3 active development days — an intricate system of handovers, quality gates, and intelligent orchestration.
The Problem of Mode Anarchy
Imagine you have a team of 15 highly specialized developers: a Technical Architect who designs brilliant systems but doesn't write code. A Backend Developer who builds performant APIs but considers UI design heresy. A QA Engineer who finds every bug but would rather die than fix one. A Security Engineer who considers anything not triple-encrypted unsafe.
Without coordination, that's not a dream team — it's a nightmare.
In traditional development environments, we solve this with Scrum Masters, Product Owners, and clear processes. But what happens when your "team members" are AI modes that can switch between different expertises in milliseconds? That's exactly where I started.
The Team Concept: More Than the Sum of Its Modes
Team Structure: Standard Team vs. Specialization Roles
The 15 modes organize themselves in a thoughtful structure that would make any agile coach's heart skip a beat:
The Standard Team covers 90% of all development scenarios — from initial architecture through implementation to testing and documentation. These eight modes work together like a well-oiled Scrum team.
Specialization Roles come into play when specific expertise is needed. Need a complex CI/CD pipeline? The DevOps Engineer takes over. Facing a penetration test? The Security Engineer is your person. Want to optimize your Git workflows? The Git Specialist knows the answer.
The Secret Is in the Handover System
Here's where it gets interesting: every mode switch isn't just a technical operation — it's a structured handover following agile principles. Imagine being able to orchestrate handoffs between developers in a real team so precisely that zero information gets lost.
The system does exactly that — but digitally, in seconds.
The Anatomy of Perfect Mode Collaboration
Template-Based Context Transfer
Every handover follows a structured template that answers three critical questions:
- What's the goal? (Task & Expected Outcomes)
- What are the constraints? (Files, Dependencies, Tool Restrictions)
- How do I recognize success? (Success Criteria)
# Task
[Specific, actionable one-line description]
**Mode**: [Target mode name (slug)]
## Context
[Essential background - concise summary]
## Files (if any)
- [`path/to/file.ext`](path/to/file.ext) - Purpose and relevance
## Expected Outcomes
[Measurable deliverable]
## Success Criteria
[Binary pass/fail criteria]
## Constraints (if any)
[Critical limitations only]
This isn't bureaucratic busywork. It's efficiency in its purest form. Every subsequent mode can work autonomously without needing to ask questions.
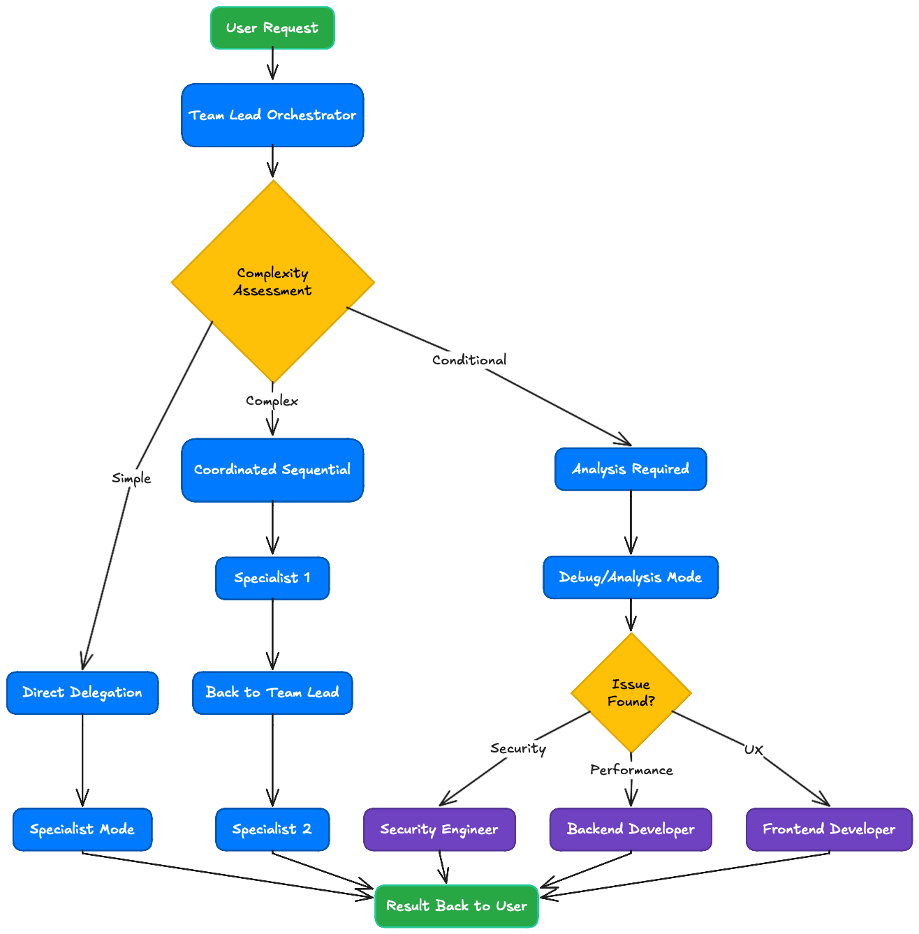
The Three Handover Patterns
Sequential (Linear): Mode A → Mode B → Mode C
- Use case: Standard development workflows
- Example: Architect → Code → Review
- Advantage: Clear dependencies, high predictability
Coordinated Sequential: Team Lead → Specialist → Team Lead → Next Specialist
- Use case: Complex projects with continuous quality control
- Example: Orchestrator → Backend Developer → Orchestrator → Security Engineer
- Advantage: Overarching project logic remains intact
Conditional: Based on results or analyses
- Use case: Decision-based workflows with branching logic
- Example: Debug finds security vulnerability → automatically Security Engineer
- Advantage: Adaptive response to unexpected situations

The Secret Knowledge: Quality Gates and Rule Hierarchy
Rule Hierarchy — When Modes Conflict
This is where the system gets really clever. What happens when mode boundaries collide with task continuity? When system integrity conflicts with efficiency?
I solved this through an explicit Rule Hierarchy:
Priority Levels (Highest to Lowest):
1. SYSTEM INTEGRITY - Core system functionality and safety
2. TASK CONTINUITY - Ensure task completion through proper escalation
3. MODE BOUNDARIES - Respect expertise areas and tool restrictions
4. QUALITY GATES - Maintain standards and validation requirements
5. EFFICIENCY - Optimize performance and resource usage
Conflict Resolution in Practice:
- Security issue vs. feature deadline? → System Integrity wins
- Complex task vs. mode boundaries? → Escalation to Team Lead
- Quality vs. speed? → Quality Gates take precedence
Task Continuity Framework
A particularly robust element: the guarantee of task completion. The system implements a Task Continuity Framework that ensures no task remains incomplete — no matter how complex it becomes.
The Three Escalation Levels:
- Simple Tasks: Direct mode executes autonomously
- Moderate Tasks:
update_todo_listtool for tracking, possible delegation - Complex Tasks: Mandatory escalation to Team Lead for orchestration
Critical System Failure Protocol:
task_abandonment_prevention:
rule: "Task abandonment due to complexity = critical system failure"
action: "Immediate escalation to Team Lead mode"
guarantee: "95%+ task completion rate mandatory"
It's like a Scrum Master who physically won't allow stories to remain incomplete — with System Integrity as the highest priority.
The implementation includes:
- Streamlined Mode Drift Correction: Three-stage validation process
- Similarity Score Calculation: Jaccard similarity for intelligent decisions
- Decision Matrix: Automated decision logic with priority system
- Circuit Breaker: Protection against endless correction loops
- Performance Metrics: Continuous optimization of detection accuracy
Artifact Management: Where Knowledge Lives
The docs/.ai-artefacts/ System
This is where the wheat separates from the chaff. While other AI systems blow their outputs into the digital ether, I implemented a thoughtful artifact management system.
All generated artifacts land centrally in docs/.ai-artefacts/ with URL-safe filenames:
docs/.ai-artefacts/
├── system-analysis-report-2024-01-15.md
├── checkout-architecture-decision.md
├── payment-security-review.md
├── api-integration-test-results.md
├── deployment-guide-stripe.md
└── user-onboarding-documentation.md
Each mode contributes in a structured way:
- Technical Architect: System designs, architecture analyses, technical specifications
- Code Reviewer: Code quality assessments, refactoring recommendations with reasoning
- QA Engineer: Test reports, bug analyses, quality metrics with action recommendations
- Security Engineer: Security assessments, vulnerability reports, compliance checks
- Documentation Writer: User guides, API documentation, onboarding material for teams
Quality Standards — The Unrelenting Guardians
The team implements universal Quality Gates that apply to all modes:
Code Quality Framework:
- Language-specific standards (ESLint, Prettier, Black, etc.)
- SOLID Principles and Design Patterns
- Test Coverage and Edge Case Handling
- Security Standards (OWASP Top 10)
Documentation Standards:
- API Documentation with examples
- Architectural Decision Records (MADR Format)
- Inline comments for complex logic
- User-facing documentation
Testing Requirements:
- Unit Tests for critical functions
- Integration Tests for API Endpoints
- End-to-End Tests for User Journeys
- Property-Based Testing where applicable
Practice: A Day in the Life of the Team
Scenario: E-Commerce Checkout Feature
User Request: "Implement a secure checkout system with Stripe integration"
The Team in Action:
- Team Lead Orchestrator analyzes the request and identifies: Complex, multi-mode task
- Technical Architect creates system design, defines API contracts, documents security requirements
- Backend Developer implements payment logic, Stripe integration, error handling
- Security Engineer reviews code, implements input validation, analyzes OWASP compliance
- Frontend Developer builds checkout UI, integrates payment form, implements client-side validation
- QA Engineer writes tests, performs edge-case analysis, validates user flows
- Code Reviewer conducts final review, checks code quality, documents findings
- Documentation Writer creates user guide, API documentation, integration instructions
The Result: A production-ready feature with complete documentation, comprehensive tests, and security review — in a fraction of the time a traditional team would need.
The Power of Autonomy
The secret isn't speed — it's autonomy.
Every mode can work completely independently because context is perfectly transferred. No endless meetings, no clarifying questions, no misunderstandings. Just precise, focused work.
Practical Tips: How to Use the Team Optimally
1. Use Automatic Mode Selection
The system automatically selects the appropriate mode based on your task. Simply enter your request in the Roo Code Extension — the team automatically analyzes complexity and chooses the optimal workflow approach.
2. Trust the Automatic Coordination
The modes coordinate automatically through structured handover processes. You don't need to manage manual handoffs — the system ensures context is transferred completely and precisely between modes.
3. Trust the Quality System
Let the Quality Gates work. When the Code Reviewer suggests improvements or the Security Engineer raises concerns — listen. The system is designed to deliver production-ready code.
4. Use the Artifact System
All generated artifacts in docs/.ai-artefacts/ are valuable resources:
- Architecture Decision Records for context
- Test Reports for Quality Assurance
- Security Assessments for Compliance
- Code Reviews for Learning
5. Experiment with Workflow Patterns
- Small features: Sequential Pattern (Architect → Code → Review)
- Complex features: Coordinated Sequential (Team Lead coordinates)
- Bug fixing: Conditional Pattern (Debug analyzes → appropriate Specialist)
The Future: Where Does This Lead?
From Tool to Team Partner
What I'm experiencing with the team is more than technical progress. It's a paradigm shift from AI as tool to AI as team partner. Instead of having an omnipotent bot that can do everything (and is mediocre at it), I have specialized experts who are excellent in their domain.
The Economic Implications
Those who master this principle don't just achieve higher speed — they produce better software:
- Code with built-in Quality Assurance: Automatic reviews by Code Reviewer and QA Engineer
- Documentation as a byproduct of development: Documentation Writer creates in parallel with implementation
- Security by Design instead of post-hoc hardening: Security Engineer integrates early in the development process
- Tests as an integral component, not an afterthought: QA Engineer defines test strategies from the planning phase
The End of Neglect
Remember Patrick Lencioni's "5 Dysfunctions of a Team"? Missing peer accountability, lack of commitments, harmony seeking?
The system solves these problems systematically:
- Peer Accountability: Modes review each other (Code Reviewer, QA Engineer)
- Commitment: Every handover has clear success criteria
- Constructive Conflicts: Security Engineer challenges Backend Developer, Technical Architect questions Frontend decisions
- Trust: Structured handovers eliminate misunderstandings
- Results Focus: Quality Gates ensure measurable outcomes
My Takeaway
15 modes alone are just noise. 15 modes with perfect coordination, structured handovers, and quality gates are a symphony.
What surprised me most: the future of AI-assisted development isn't in bigger models — it's in better orchestration. The next generation of developers won't need to learn how to work with a universal AI tool. They'll need to learn how to lead an AI team, orchestrate workflows, and optimally leverage the strengths of specialized modes.
The question is no longer: "Can AI program?" The question is: "Can you orchestrate an AI team?"

